Huafa
properties
华发股份
官方微信公众号
关注我们,及时获取更多信息
2025-09-18
逆势立潮头!华发股份斩获“金鲲鹏奖”等多项大奖
2
50
近日,以“向上生长”为主题的2025(第八届)乐居财经年度论坛在北京举行。会上,金鲲鹏奖、金燕子奖等大奖一一揭晓。
凭借卓越的综合实力与突出的项目表现,华发股份荣获2025年“金鲲鹏奖”。该奖项旨在表彰泛地产行业在资本市场表现卓越的企业。寓意它们在行业新周期里如鲲鹏一般同风起,扶摇直上九万里,成为行业发展的新动力。

▲华发股份荣膺2025年“金鲲鹏奖”
同时,华发股份旗下多个项目也斩获荣誉。西安锦宸赋、成都锦宸院荣获“2025年优秀高端地产项目”,珠海华发珠海湾荣获“2025年高质量示范项目”,深圳前海冰雪世界荣获“2025年度影响力文旅标杆项目”。
韧性强后劲足,“六边形战士”领跑行业
“金鲲鹏奖”由乐居财经研究院经深入研究,并结合行业内专家评价,从规模、风控、盈利、社会责任等维度共70多个指标加权综合评定得出。华发股份获此殊荣,彰显其“六边形战士”的全维度实力。
2025年上半年,在多项政策提振下,房地产销售呈现“前高后低”态势,市场分化特征显著。华发股份走出独立行情,实现销售金额502.2亿元,同比逆势增长11.1%,稳居头部房企半年度销售增长排名前列。
业绩的逆势增长,也带来持续的正向盈利。华发股份2025半年报显示,其上半年实现营收381.99亿元,归母净利润1.72亿元,是A股房企中少数能实现归母净利正向盈利的房企之一。

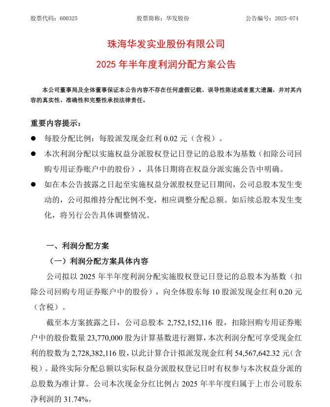
▲华发股份公告截图
依托正向盈利,华发股份响应国家政策,大方派息,与投资者共享公司发展成果。年中向全体股东每股现金分红0.02元(含税),分红比例达31.72%,在房地产行业调整期以真金白银回馈投资者,助力提振市场信心。
财务方面,华发股份也是一以贯之的健康。上半年综合融资成本较2024年末下降46BPs。截至上半年末,其剔除预收款的资产负债率63%,现金短债比为1.34,偿债能力稳定,财务安全阈值高,在行业波动期展现了极强的抗风险能力。
同时,作为国有控股房地产企业,华发股份在经济、环境、社会、公司治理等方面积极发挥示范引领作用,一举跻身“大湾区国企ESG发展指数”榜单第4名,并且连续两年上榜“中国ESG上市公司大湾区先锋50”榜单。
硬核产品创新,助力赢战行业下半场
当下,房地产市场持续承压,房企要想穿越周期实现持续发展,产品是核心竞争力。华发股份旗下多个项目斩获大奖,既是对其追求长期主义、苦心修炼内功的认可,更是对其洞悉美好人居需求变化、引领行业发展趋势的褒奖。

▲珠海·华发珠海湾实景图
作为首个“科技+”好房子产品体系全面落地项目,珠海·华发珠海湾是全球首个实现无人机配送的智慧社区,首创专属社区养老模式,荣获国际WELL/LEED双认证,重塑湾区人居标杆,开创珠海近三年首开记录,并在片区内唯一实现多批次密集加推。
西安华发·锦宸赋傲立于西安中轴之上,开创西安多个第一:户均15㎡休闲面积位居西安第一,首次引入荷兰管家高端会所服务;超高实得率、六大智能家居系统和房屋数字档案,提升居住的便捷性与舒适度,首开即刷新了区域豪宅销售纪录。
成都·锦宸院重新定义豪宅标准,安缦式园林和4000m²奢华会所,搭配华为全屋智能系统,无感归家、中央车站等创新设计,将更舒适、更智慧的社区生活体验融入产品的每一个细节,稳居片区豪宅销售套数、面积、金额“三冠王”。
文旅标杆领航,世界级冰雪项目赋能新增长
除住宅产品外,本次摘得“2025年度影响力文旅标杆项目”殊荣的深圳·前海冰雪世界,正是华发股份文旅代表项目的标杆之作。在“四季无雪”的深圳,华发以创新魄力打造粤港澳大湾区标杆文旅项目,再次印证其突破地域限制、激活消费新场景的领先能力。

▲深圳·前海冰雪世界效果图
项目融合冰雪运动、休闲娱乐、商业体验与酒店、人才房等多元业态于一体,拥有全球规模最大、垂直落差最大、单道最长、滑道最专业的顶级室内滑雪场,其中,83米垂直极限落差创世界之最,463米超长单道带来极速畅滑体验,设置2处地形公园解锁极限动作新玩法、2条专业索道和5条魔毯“丝滑”运力安全高效。此外项目还精心规划出4000㎡的冰雪乐园,打造14项涵盖亲子互动、趣味竞技等类型的雪上娱乐项目,全方位满足各年龄层、不同技术水平雪友的个性化需求。
8月28日,深圳·前海冰雪世界品牌发布暨华发冰雪热雪奇迹开票仪式举行,为这座湾区冰雪文旅地标揭开了神秘面纱。据悉,该项目将于9月29日启幕,以“冰雪+文体商旅+潮流”生态融合激活消费潜力,释放冰雪经济的澎湃动能。同时,该项目的正式运营,正式运营有望为华发带来更稳定的现金流与利润支撑,以冰雪经济赋能新增长。
目前,房地产行业依旧止跌企稳。华发股份此次多项荣誉加身,为房地产企业在行业新周期背景下稳健发展树立了鲜明的标杆。展望未来,随着房地产发展新模式将逐步建立健全,广阔空间,华发股份依然大有可为。


